BHV | Company emergency plan BHV | Company emergency plan

BHV | Company emergency plan

Looking for more information about emergency response (BHV) for your own company emergency plan? Use the information below and supplement it with your company-specific details.

STAFF TASKS

General: Always ensure escape routes are clear; do not place bags, boxes, furniture, or other obstacles on escape routes or in front of emergency exits.


What to do upon discovering a fire

  • First, think of your own safety!
  • Report the fire immediately to a BHV colleague (verbally or by phone).
  • Follow the instructions from your BHV team/colleague.
  • Begin evacuation / assist with evacuation.
  • Prevent spread: by closing windows and doors, if possible, extinguishing the fire yourself.
  • Use the nearest emergency exit; stay low to the ground if there is smoke.
  • Go to the assembly point. Report to the BHV officer there and never leave the assembly point without permission!


What to do when a manual call point is activated

  • First, think of your own safety!
  • Close windows and doors if possible.
  • Use the nearest emergency exit.
  • Instruct other colleagues and guests if you encounter them.
  • Report to the BHV officer at the assembly point.
  • Follow the instructions/tasks of the Head BHV, fire department, and/or police.
  • Never leave the assembly point without permission!

What to do in case of a fire or evacuation alarm

  • First, think of your own safety!
  • You will be warned by the slow whoop evacuation signal or a BHV officer.
  • Close windows and doors if possible.
  • Instruct other colleagues and guests if you encounter them.
  • Exit the building via one of the escape routes; stay low to the ground if there is a lot of smoke.
  • Follow the instructions of the BHV officers.
  • Go to the assembly point and report to the BHV officer there.
  • Do not leave the assembly point until you have permission to do so!

TASKS OF HEAD BHV / TEAM LEADER

As Head BHV / Team Leader, it is important to be visible to all BHV officers during an evacuation; therefore, remain at the central point (if safe). Distribute tasks according to the checklist and have other BHV officers report back with information. During the opening hours of the Mr.Green café, given the knowledge of members/guests and the environment, we assume that a Mr.Green colleague will take the lead.


What to do when an alarm is received (see flowchart, among others)

  • Go to the bar in the café, as this is always a central point.
  • Grab the company emergency plan for checklists, floor plan, and the BHV evacuation bag.
  • The team leader wears a yellow vest, all other BHV officers wear an orange vest.
  • Send two BHV officers to the location of the alarm for verification.
  • Meanwhile, distribute tasks among the remaining BHV officers (see evacuation tasks checklist).
  • Start the evacuation.
  • Gather information on progress and events.
  • Inform emergency services of the situation and ensure you have the evacuation plan.
  • Decide, in consultation with emergency services, when employees can return or leave the premises.

TASKS OF BHV OFFICER

What to do during a fire alarm

  • After an alarm, contact the Head BHV / Team Leader, by phone or by going to the bar in the café.
  • Inquire about the nature and location of the alarm, put on an orange vest so you are recognizable as a BHV officer.
  • Perform the tasks assigned by the Head BHV / Team Leader.
  • Inform the Head BHV / Team Leader of the progress of your task or when you have completed your task.
  • When the fire department is present, you can go to the assembly point or stay. The fire department will take over all operations.

What to do during an evacuation

  • After the evacuation signal, evacuate the building via available exits (know the evacuation plan).
  • Close windows and doors and check all areas for stragglers.
  • After evacuating (if possible), proceed to the bar in the café (if possible), and wait there for fellow BHV officers.
  • If this takes too long, coordinate with the Head BHV / Team Leader.
  • Report your findings to the Head BHV / Team Leader so he/she can relay them to the emergency services.
  • Wait for further instructions from the Head BHV officer.
  • When you are at the assembly point, report to the BHV officer there. Take off your vest and never leave the location without permission.

PLEASE NOTE: DISABLED INDIVIDUALS MUST BE TRANSPORTED VIA THE STAIRS

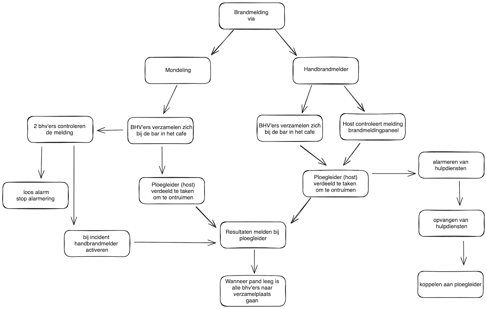
FLOWCHART

Alarming colleagues, staff, and members is incredibly important.
Together with a team of BHV officers, Mr.Green has devised a plan to evacuate our premises as quickly as possible. A step-by-step plan and flowchart have been created for this.

Although every building is different, we advocate for applying the same step-by-step plan in every building. Given that the names in our buildings are consistent and clear to everyone, even if you are working in a different building for the first time.

BECAUSE AS SOON AS THE ALARM GOES OFF… LET’S GO!

In the event of an evacuation signal in the form of a sprinkler system, slow whoop, or manual fire alarm, the entire building will always be evacuated.

Instructions for this are given by:

  • Head BHV / Team Leader;
  • Competent authorities such as police/fire department.