BHV | Bedrijfsnoodplan BHV | Bedrijfsnoodplan

BHV | Bedrijfsnoodplan

Op zoek naar meer informatie over de BHV voor jouw eigen bedrijfsnoodplan? Gebruik onderstaande informatie en vul aan met jouw eigen bedrijfsspecifieke informatie.

TAKEN PERSONEEL

Algemeen : Zorg er altijd voor dat je vluchtwegen vrij laat, plaats dus geen tassen,
dozen, meubels of andere obstakels op vluchtwegen of voor nooduitgangen. 


Wat te doen bij het ontdekken van een brand

  • Denk eerst aan je eigen veiligheid!
  • Meld de brand direct bij een collega met BHV (mondeling of telefonisch).
  • Volg de instructies op van je BHV team/collega.
  • Beginnen met ontruimen / werk mee aan ontruiming.
  • Uitbreiding voorkomen: door ramen en deuren te sluiten, indien mogelijk zelf de brand te blussen.
  • Maak gebruik van de dichtstbijzijnde nooduitgang, blijf bij rookontwikkeling laag bij de grond.
  • Ga naar de verzamelplaats. Meld je daar bij de BHV’er en verlaat nooit de verzamelplaats zonder toestemming!


Wat te doen bij een melding van een handmelder

  • Denk eerst aan je eigen veiligheid!
  • Sluit ramen en deuren indien mogelijk.
  • Maak gebruik van de dichtstbijzijnde nooduitgang.
  • Instrueer ook andere collega’s en andere gasten wanneer je deze tegenkomt.
  • Meld je bij de BHV’er op de verzamelplaats.
  • Volg de instructies/taken van hoofd BHV, brandweer en/of politie op.
  • Verlaat de verzamelplaats nooit zonder toestemming!

Wat te doen bij brand of ontruiming melding

  • Denk eerst aan je eigen veiligheid! 
  • U wordt gewaarschuwd door het ontruimingssignaal slow whoop, of BHV’er.
  • Sluit de ramen en deuren indien mogelijk.
  • Instrueer ook andere collega’s en andere gasten wanneer je deze tegen komt.
  • Verlaat het gebouw via 1 van de vluchtwegen, bij veel rookontwikkeling blijf dan laag aan de grond.
  • Volg de instructies op van de BHV’ers.
  • Ga naar de verzamelplaats en meld je bij de BHV’er die daar is.
  • Verlaat de verzamelplek niet tot je hier toestemming voor hebt! 

TAKEN HOOFD BHV / PLOEGLEIDER

Als hoofd BHV’er / ploegleider is het belangrijk dat je tijdens een ontruiming zichtbaar
bent voor voor alle BHV'ers, blijf dan ook op het centrale punt (indien veilig). 
Verdeel de taken volgens de checklist en laat de andere BHV’ers daar terug komen met informatie. Binnen de openingstijden van het Mr.Green café gaan we i.v.m. de kennis van members / gasten en omgeving er vanuit dat een collega uit het hostteam van Mr.Green de leiding neemt.


Wat te doen bij een melding (zie o.a. stroomschema)

  • Ga naar de bar in het café, dit is namelijk altijd een centraal punt.
  • Pak het bedrijfsnoodplan erbij voor de checklisten, plattegrond en de BHV ontruimingstas.
  • De ploegleider draagt een geel hesje, alle andere BHV’ers een oranje hesje. 
  • Laat twee BHV’ers naar de plaats van de melding gaan voor controle. 
  • Verdeel ondertussen de taken van de overige BHV’ers (zie checklist taken ontruimen).
  • Start de ontruiming. 
  • Win informatie over voortgang en gebeurtenissen.
  • Stel de hulpdiensten op de hoogte van de situatie en zorg dat je de ontruimingsplattegrond hebt.
  • Besluit in overleg met de hulpdiensten en/of wanneer de medewerkers terug kunnen keren  of het terrein mogen verlaten.

TAKEN BHV'ER

Wat te doen bij een brandmelding 

  • Neem na melding contact op met het hoofd BHV / ploegleider, via telefoon of door naar de bar in het café te gaan.
  • Informeer naar de aard en plaats van de melding, trek een oranje hesje aan zodat je herkenbaar bent als BHV’er.
  • Neem je taken waar/voer uit die verdeeld worden vanuit het hoofd BHV / ploegleider.
  • Breng het hoofd BHV / ploegleider op de hoogte van de ontwikkeling van jouw taak of wanneer je je taak volbracht hebt.
  • Wanneer de brandweer aanwezig is kun je naar de verzamelplaats komen of blijven. De brandweer neemt alle werkzaamheden over.

Wat te doen bij ontruimen 

  • Ontruim na het ontruimingssignaal het gebouw via beschikbare uitgangen (ken de ontruimingsplattegrond).
  • Sluit ramen en deuren en controleer alle ruimtes op achterblijvers.
  • Begeef je na het ontruimen (wanneer mogelijk) naar de bar in het cafe (indien mogelijk), wacht daar op collega BHV’ers.
  • Wanneer dit te lang duurt, stem dit dan af met de hoofd BHV’er / ploegleider.
  • Rapporteer je bevindingen aan de hoofd BHV’er / ploegleider  zodat hij/zij dit kan doorgeven aan de hulpdiensten.
  • Wacht op verdere instructies van de hoofd BHV’er.
  • Wanneer je je op de verzamelplaats bevindt, meld je dan ook bij de BHV’er. Daar trek je hesje uit en verlaat de plaats nooit zonder toestemming.

LET OP : MINDERVALIDE MOET U VIA DE TRAP VERVOEREN 

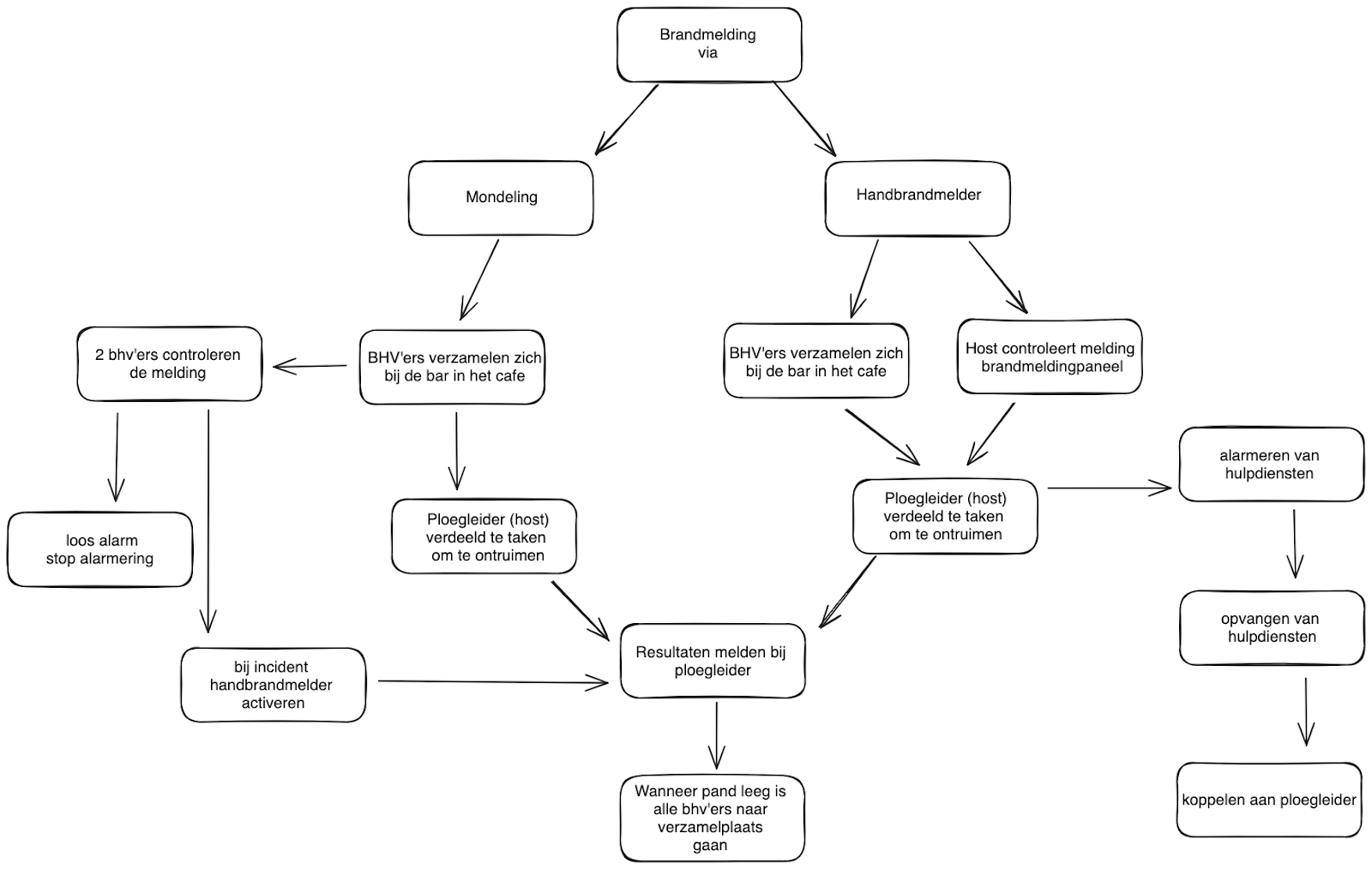
STROOMSCHEMA

Het alarmeren van collega’s, personeel en members is ontzettend belangrijk. 
Samen met een team van BHV’ers heeft Mr.Green nagedacht hoe wij onze panden zo snel mogelijk kunnen ontruimen. Hiervoor is een stappenplan en stroomschema gemaakt. 

Ondanks elk pand anders is, zijn wij voorstander van om in elk pand hetzelfde stappenplan te hanteren. Gezien de benamingen in onze panden gelijk zijn en dit voor iedereen duidelijk is, ook als je voor het eerst aan het werk bent in een ander pand.

WANT ZODRA HET ALARM GAAT … LET’S GO! 

Bij een ontruimingssignaal in de vorm van een sprinklerinstallatie, slow whoop of handbrandmelding wordt altijd het gehele gebouw ontruimd. 

Opdrachten hiervoor worden gegeven door :

  • Hoofd BHV / ploegleider;
  • Bevoegd gezag zoals politie/brandweer.